Search
Statistics
Current Visitors No : 136
Today Visitors No : 3290
Yesterday Visitors No : 4163
Total Visitors No : 2735863
Today Visitors No : 3290
Yesterday Visitors No : 4163
Total Visitors No : 2735863
Newsletter
Photo Gallery
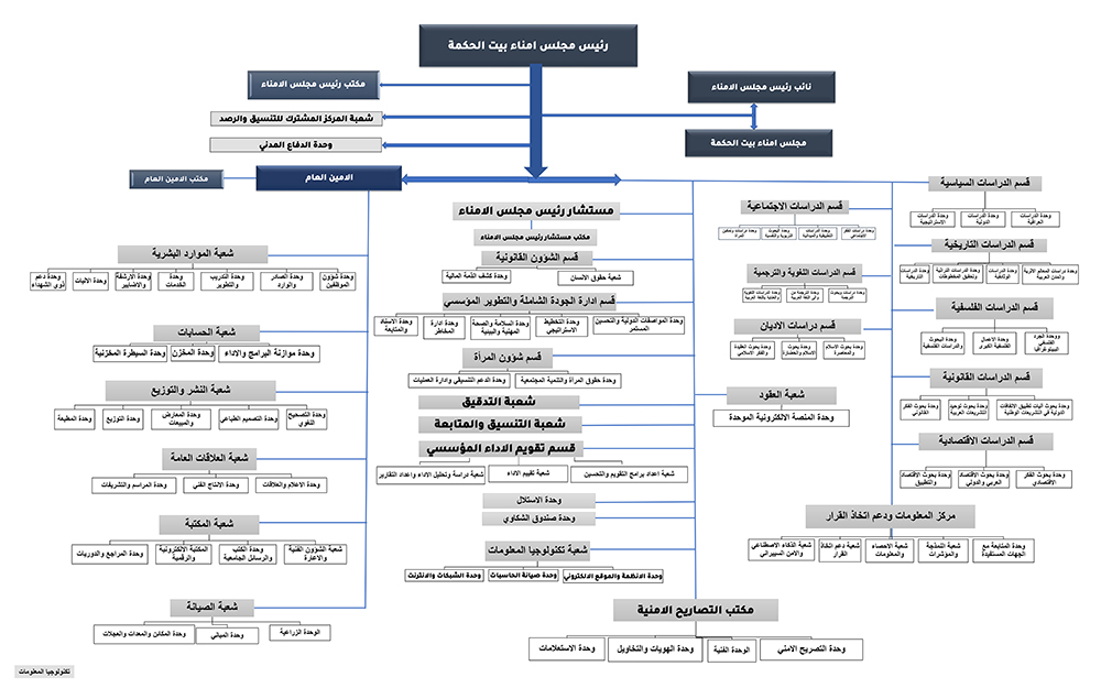
The Structure
Film
Change the value of the Iraqi currency .. Benefits and costs Seminar held by the Department of Economic Studies











